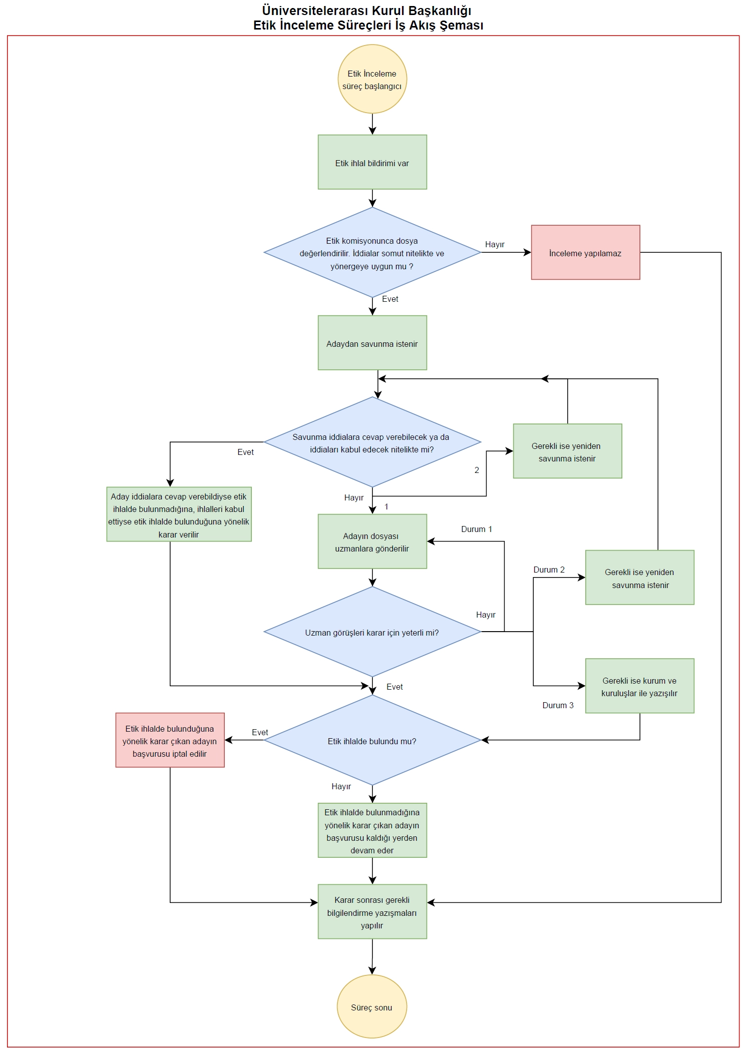
Doçentlik başvurusunu Doçentlik Bilgi Sistemi (dbs.yok.gov.tr) üzerinden tamamlayan adaylar ÜAK tarafından atanan jürilerce bilimsel değerlendirmeye tabi tutulurlar.
Jüriler adayların beyan ettiği eserleri doçentlik şartları özelinde incelemekte ayrıca adayın etik ihlaller yapıp yapmadığını da kontrol etmektedirler.
Jüriler etik bir ihlal ile karşılaştığında bu durumu bir raporla DBS üzerinden ÜAK’a bildirmektedir.
Etik ihlal bildiriminde bulunan jürinin raporu incelenerek aşağıdaki işlem süreçlerinden geçirilir.

Kaynak: ÜAK
Üniversitelerarası Kurul Bilimsel Araştırma ve Yayın Etiği Yönergesine göre etik ihlaller;
- İntihal; Başkalarının özgün fikirlerini, metotlarını, verilerini veya eserlerini bilimsel kurallara uygun biçimde atıf yapmadan kısmen veya tamamen kendi eseri gibi göstermek
- Sahtecilik; Bilimsel araştırmalarda gerçekte var olmayan veya tahrif edilmiş verileri kullanmak,
- Çarpıtma; Araştırma kayıtları veya elde edilen verileri tahrif etmek, araştırmada kullanılmayan cihaz veya materyalleri kullanılmış gibi göstermek, destek alınan kişi ve kuruluşların çıkarları doğrultusunda araştırma sonuçlarını tahrif etmek veya şekillendirmek,
- Tekrar yayım; Mükerrer yayınlarını akademik atama ve yükselmelerde ayrı yayınlar olarak sunmak,
- Dilimleme; Bir araştırmanın sonuçlarını, araştırmanın bütünlüğünü bozacak şekilde ve uygun olmayan biçimde parçalara ayırıp birden fazla sayıda yayımlayarak bu yayınları akademik atama ve yükselmelerde ayrı yayınlar olarak sunmak,
- Haksız yazarlık; Aktif katkısı olmayan kişileri yazarlar arasına dâhil etmek veya olan kişileri dâhil etmemek, yazar sıralamasını gerekçesiz ve uygun olmayan bir biçimde değiştirmek, aktif katkısı olanların isimlerini sonraki baskılarda eserden çıkartmak, aktif katkısı olmadığı hâlde nüfuzunu kullanarak ismini yazarlar arasına dâhil ettirmek
- Destek alınarak yürütülen araştırmalar sonucu yapılan yayınlarda destek veren kişi, kurum veya kuruluşlar ile bunların katkılarım belirtmemek
- Henüz sunulmamış veya savunularak kabul edilmemiş tez veya çalışmaları, sahibinin izni olmadan kaynak olarak kullanmak
- Yayınlarında hasta haklarına riayet etmemek
- İnsanlarla ilgili biyomedikal araştırmalarda veya diğer klinik araştırmalarda ilgili mevzuat hükümlerine aykırı davranmak
- İncelemek üzere görevlendirildiği bir eserde yer alan bilgilen eser sahibinin açık izni olmaksızın yayımlanmadan önce başkalarıyla paylaşmak
- Bilimsel araştırma için sağlanan veya ayrılan kaynakları, mekânları, imkânları ve cihazları amaç dışı kullanmak
- Bilimsel bir çalışma kapsamında yapılan anket ve tutum araştırmalarında katılımcıların açık rızasını almadan ya da araştırma bir kurumda yapılacaksa ayrıca kurumun iznini almadan elde edilen verileri yayınlamak
- Araştırma ve deneylerde: hayvanlara ve ekolojik dengeye zarar vermek, çalışmalara başlamadan önce alınması gereken izinleri yetkili birimlerden yazılı olarak almamak, mevzuatı veya Türkiye’nin taraf olduğu uluslararası sözleşmelerin ilgili araştırma ve deneylere dair hükümlerine aykırı çalışmalarda bulunmak
- Araştırmacılar veya yetkililerce, yapılan bilimsel araştırma ile ilgili olarak muhtemel zararlı uygulamalar konusunda ilgilileri bilgilendirme ve uyarma yükümlülüğüne uymamak
- Bilimsel çalışmalarda, diğer kişi ve kuramlardan temin edilen veri ve bilgileri, izin verildiği ölçüde ve şekilde kullanmamak, bu bilgilerin gizliliğine riayet etmemek ve korunmasını sağlamak
- Akademik atama ve yükseltmelere ilişkin başvurularda bilimsel araştırma ve yayınlara ilişkin yanlış veya yanıltıcı beyanda bulunmak
- Akademik teamüllere aykırı olarak bir doçent adayında etik açıdan beklenmeyen tutum ve davranışlarda bulunmak
- Başvuru dosyasında mevcut olmayan bir dergiyi mevcut yahut indekslerde taranmayan bir dergiyi taranıyor gibi göstererek, ya da hakemli olmayan bir dergiyi hakemli olarak belirterek yayın yapmak
Doçentlik etik ihlal soruşturma süreçlerinde doçent adaylarından istenen savunma yazıları ve raporları uzmanlarımızca hazırlanmaktadır.
Aşağıdaki formu doldurarak veya akademikdestekma@gmail.com veya iletisim@akademikdestek.org e-posta adresimize ulaşarak taleplerini iletebilirsiniz. Hızlı geri dönüş sağlanmaktadır.
İletişim Formu
[wpforms id=”51″]



